Remarque

Soyez donc indulgents face à certaines inssufisances. Il n'empêche que vos critiques, remarques, suggestions et porpositions sont les bienvenues (mes contact sont en bas de page).

Schémas de dispositifs électroniques

Ici vous trouverez des schéma électroniques que j'ai élaborés mais qui ne sont pas encore expérimentés.
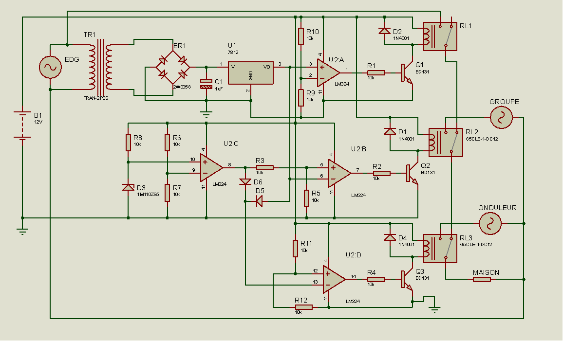
gestion de l'alimentation d'un appartement
Gestion de l'alimentation d'un appartement.
Le système permet de gerer automatiquement l'alimentation d'un appartement à partir de sources: EDG, un groupe électrogène et un onduleur associé à une batterie et un panneau solair.
afficher le schéma...

Rapports de stage de fin d'études supérieures

Ici se trouvent les rapports de stage de fin d'études supérieures que j'ai encadré. Il y a également des rapports qui ont été encadré par d'autres collegues.
Programmateur de PIC
Programmateur de microcontrôleur
Ce thème se veut pour but de réaliser un programmateur pour la pgogrammation de certains microcontrôleurs. Le programmateur conçu fonctionne sur port séri.
Le thème a été traité théoriquement, simuler et expérimenté.
Version pdf...
Détecteur de proximité
Détecteur de proximité
Ce thème se veut pour but de réaliser un détecteur de proximté qui permettra de déclencher une alarme et d'allumer une lampe lorsqu'il détecte la présence d'une personne. Encadreur: M. Orabaou Béavogui
Le thème a été traité théoriquement, simuler et expérimenté.
Version pdf...
Emetteur FM à UNC
Etude d’implantation d’une station radio a l’UNC
Ce thème se veut pour but non seulement d'implanter une station FM à l'Université Nongo Conakry, mais aussi de concevoir un micro-émetteur FM.
Le thème a été traité théoriquement, simuler mais pas été expérimenté.
Version pdf...
Barrière et éclairage automatique
Barrière et éclairage automatique
Ce thème se veut pour but de concevoir un système électronique permettant la gestion automatique non seulemnt d'une barrière mais aussi de l'éclairage.
Le thème a été traité en logique câblé, simuler et expérimenté.
Version pdf...
Console de contrôle de processus industriel
Console de contrôle de processus industriel
Ce thème se veut pour but de concevoir un système électronique permettant le contrôle et la régulation automatique de plusieurs paramètres physiques.
Le thème a été traité en logique câblé, simuler et expérimenté.
Version pdf...
journal lumineux
Journal lumineux
Ce thème se veut pour but de concevoir un système électronique de défilement de texte avec vitesse de défielemnt variable à partir d'un bouton poussoir.
Le thème a été traité en logique programmable, simuler et expérimenté.
Version pdf...
Serrure électronique codée
Serrure électronique codée
Ce thème se veut pour but de concevoir un système électronique permettant de gerer l'accès une un endroit précis.
Le thème a été traité en logique programmable, simuler et expérimenté.
Version pdf...

Projets de cours

Dans le cadre de mes cours, j'ai souvent l'habitude de donner des projets qui sont présentés sous forme d'exposé. Ainsi, vous trouverai ici les rapports de ces projets présenté par les étudiants.
UNIC L2 2016: Clignotant
UNIC L2 2016 Télécom: Clignotant
Ce thème, qui traite de la conception d'un clignotant, se veut pour but de montrer une application pratique des multivibrateurs astables.
Le thème a été traité théoriquement, simuler et expérimenté.
Version pdf...
UNIC L2 2016: Amplificateur audio
UNIC L2 2016 Télécom: Amplificateur audio
Ce thème, qui traite de la conception d'un amplificateur audio, se veut pour but de montrer une application pratique des différentes classes d'amplificateurs.
Le thème a été traité théoriquement, simuler et expérimenté.
Version pdf...
UNIC L2 2016: Chargeur de téléphone
UNIC L2 2016 Télécom: Chargeur de téléphone
Ce thème, qui traite de la conception d'un chargeur de téléphone, se veut pour but de montrer une application pratique des différentes types d'alimentations.
Le thème a été traité théoriquement, simuler et expérimenté.
Version pdf...
UNIC L2 2016: Détecteur de bruit
UNIC L2 2016 Télécom: Détecteur de bruit
Ce thème, qui traite de la conception d'un Détecteur de bruit, se veut pour but de montrer une application pratique des amplificateur opérationnel en mode comparateur.
Le thème a été traité théoriquement, simuler et expérimenté.
Version pdf...
UKAG L4 2016: Système électronique pour animation lumineuse et sonore
UKAG L4 2016 Télécom: Animation lumineuse et sonore
Ce thème, qui traite de la conception d'un système électronique pour animation lumineuse et sonore, se veut pour but de montrer une application pratique des compteurs.
Le thème a été traité théoriquement, simuler et expérimenté.
Version pdf...
UKAG L4 2016: Système de gestion de feu de croisement routier
UKAG L4 2016 Télécom: Feu de croisement routier
Ce thème, qui traite de la conception d'un système de gestion de feu de croisement routier, se veut pour but de montrer une application pratique des compteurs et des décodeurs.
Le thème a été traité théoriquement, simuler et expérimenté.
Version pdf...
UKAG L4 2016: Remplissage automatique
UKAG L4 2016 Télécom: Remplissage automatique
Ce thème, qui traite de la conception d'un système de remplissage automatique, se veut pour but de montrer une application pratique des bascules RS.
Le thème a été traité théoriquement, simuler et expérimenté.
Version pdf...
UKAG L4 2016: Serrure codée
UKAG L4 2016 Télécom: Serrure codée
Ce thème, qui traite de la conception d'une Serrure électronique codée, se veut pour but de montrer une application pratique des registres.
Le thème a été traité théoriquement, simuler et expérimenté.
Version pdf...
UNC L2 2015: controle d'accès limité par le nombre d'utilisateurs
UNC L2 2015 Télécom: controle d'accès
Ce thème, qui traite de la conception d'un système de controle d'accès, se veut pour but de montrer les multiples applications des microcontrôleurs.
Le thème a été traité théoriquement, simuler mais n'a pas été expérimenté.
Version pdf...
UNC L2 2015: simulateur de facturation
UNC L2 2015 Télécom: simulateur de facturation
Ce thème, qui traite de la conception d'un simulateur de facturation, se veut pour but de montrer les multiples applications des microcontrôleurs.
Le thème a été traité théoriquement, simuler mais n'a pas été expérimenté.
Version pdf...


Scéances de travaux pratiques

Dans le cadre de mes cours, je m'efforce souvent à lier la théorie à la pratique comme le témoigne les images ci-dessous.
Les TP de maintenance électronique à l'UDECOM de N'Zérékoré.
Les étudiants du département Electromécanique L4. Mai 2016
Les TP de maintenance électronique à l'IST de Mamou.
Les étudiants du département IM P8. Décembre 2015.
La réalisation des montages des projets de fin d'études supérieures à l'IST de Mamou.
Les étudiants du département IM P7. Juin 2015
Les TP en traitement numérique des signaux à l'Université Koffi Annane de Guinée.
Télécom 4ème année. Année universitaire 2014 - 2015.
Les TP d'électrotechniques à l'UNC.
Télécom L1. Année universitaire 2013 - 2014.